Ramboy Is On Fire | And YOU can Help Fight Fires!

La Laguna, Canary Islands

Team Updates

naserNaser Quevedo Cabrera
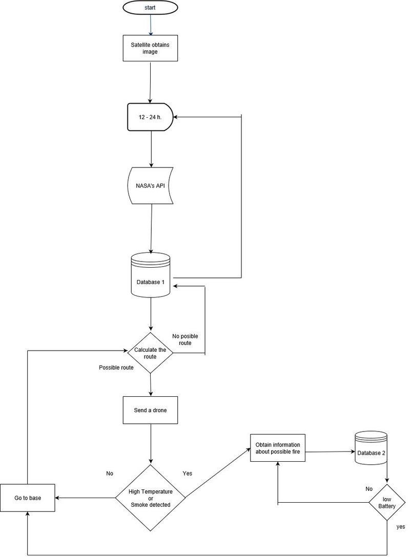
This is the first version of how our system will work!
This is the first version of how our system will work!
pilotillo3dIsaac Alonso Asensio
(WIP) We are using both fire risk data (low spatial resolution - big red squares) and vegetation data (LandSat 8 - small red dots) to obtain the areas that the drones should take care of
(WIP) We are using both fire risk data (low spatial resolution - big red squares) and vegetation data (LandSat 8 - small red dots) to obtain the areas that the drones should take care of
pilotillo3dIsaac Alonso Asensio

This is a small demo of what can be done simulating the drones. We will use this as a demostrator of our technology. We can keep track with FlytOS of the drone view, external view and code at the same time.


This other example shows how is the AI vision using OpenCV, this will be used for detecting smoke.


rubenzagonRubén Zamora González

We are working with flytOS to simulate our simulated trajectories

pilotillo3dIsaac Alonso Asensio

We are on GitHub!

pilotillo3dIsaac Alonso Asensio

We are using data from https://data.giss.nasa.gov/impacts/gfwed/ to monitor (with low resolution) fire probability

pilotillo3dIsaac Alonso Asensio
The vegetation index extracted from LandSat 8 imagery is used to better locate the most vulnerable zones
The vegetation index extracted from LandSat 8 imagery is used to better locate the most vulnerable zones
pilotillo3dIsaac Alonso Asensio

We are currently working on two systems:

  • An autonomous fleet of drones, whose trajectory is computed using satellite and meteorological data, capable of detect fires using a 4K camera and an infrared one.
  • A server which downloads and processes all the information to predict the probability of fires at the proximity of the base
pilotillo3dIsaac Alonso Asensio
NASA Logo

SpaceApps is a NASA incubator innovation program.