Water Tracker | Where's the Water?

Silicon Valley (Palo Alto), CA

Team Updates

A
Anish Singhani
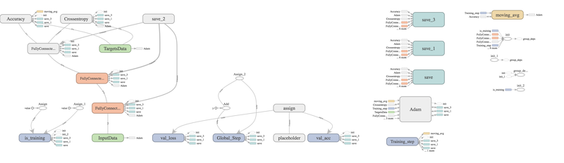
This is the structure of my neural network
This is the structure of my neural network
A
Anish Singhani
The main GUI of my application
The main GUI of my application
A
Anish Singhani
The blue dots show areas which the neural network believes are water, and the green dots are areas which are believed to be land
The blue dots show areas which the neural network believes are water, and the green dots are areas which are believed to be land
A
Anish Singhani

The neural network is working with 95-97% overall accuracy!

A
Anish Singhani
NASA Logo

SpaceApps is a NASA incubator innovation program.