Sunkeep | You are my Sunshine

Odessa

Team Updates

https://goo.gl/photos/bH5PhMte78sEdBZNA
We are receiving from our Device Prototype data about system condition at the DataBase and sending this data to the Application.

nitrisLilian Nitris
Sensors and controller. Data output to equipment management.
Sensors and controller. Data output to equipment management.
nitrisLilian Nitris
PV panels and battery part of the prototype. Charging before presentation.
PV panels and battery part of the prototype. Charging before presentation.
nitrisLilian Nitris
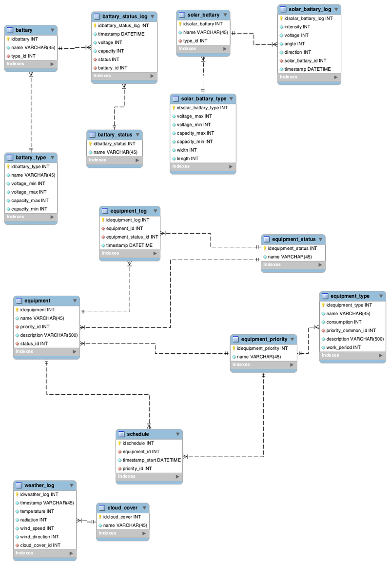
DB Version #1
DB Version #1
comprachicosVasiliy Saenko
Team Stream Item
nitrisLilian Nitris

Another important issue for our team is data view.
How to show data in compact, useful and easy to go widget. The same moment with all data collected and calculated.

How to combine data and provide for users opportunity to change configuration or to plan their activites with simple clicks.

Our designer Misha is going to solve this problems.

nitrisLilian Nitris
Beginning of our decision works. Creation of the small hardware prototype. Microcontroller monitors the condition of solar panels with sensors of pressure, humidity, temperature and solar radiation
Beginning of our decision works. Creation of the small hardware prototype. Microcontroller monitors the condition of solar panels with sensors of pressure, humidity, temperature and solar radiation
nitrisLilian Nitris
NASA Logo

SpaceApps is a NASA incubator innovation program.