Team EPiK | Live Smart

London

Team Updates

Internal:

  1. Code, API and demo-github.com/coolsebz/epik-heroes
  2. Presentation-https://drive.google.com/file/d/0B7SGQPIShwYeZDYzN...
  3. Supporting Description & Considerations-https://drive.google.com/open?id=0B7SGQPIShwYeYzQ5...
  4. Video-https://www.youtube.com/watch?v=b8uq-mkaK9s
  5. Flow Chart-https://drive.google.com/open?id=0B7SGQPIShwYeb0VJdFVfZjl4VzA

External:

  1. Europe- Disaster Statistics. Prevention Web. UNISDR, n.d. Web: http://sites.uci.edu/ucimun/files/2016/04/UNESCAP-...
  2. https://ourworld.unu.edu/en/nepal-earthquake-prepa...

Tools:

  1. Canva-https://www.canva.com
  2. Dropbox Paper(beta version)-https://paper.dropbox.com/
  3. Slack- epikheroes.slack.com
  4. Working tool-https://quip.com/#c
  5. Github- github.com/coolsebz/epik-heroes
  6. Flowcharts: lucidchart.com
  7. Twitter, Facebook, Instagram- @epikheroes
  8. Google Drive

Images:

  1. Bluetooth logo-https://static1.squarespace.com/static/56ef1f46ab4...
  2. Vivan's photos from Hurricane Sandy
  3. Relevant disaster image: https://goo.gl/assets/images/TxMD1b
V
Vivan Thi Tang

The link of "epik explanation" video:

Interactive video of the epik system in action.

patrikrizekPatrik Krizek
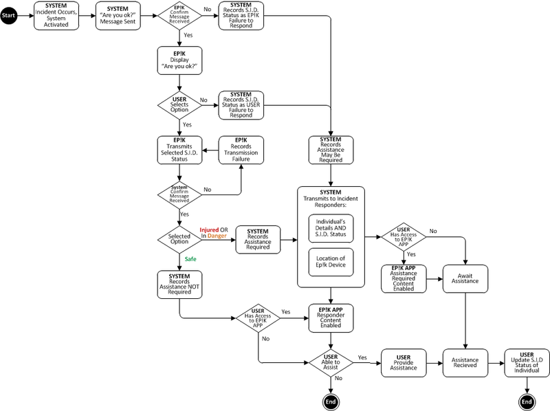
Flow Chart System (using universal modeling language) which processes and holds the data EP!K = Device (The Pebble) issued to the User i.e the victim/ hero - Ep!k App is used to communicate with the System and the Ep!k devices
Flow Chart System (using universal modeling language) which processes and holds the data EP!K = Device (The Pebble) issued to the User i.e the victim/ hero - Ep!k App is used to communicate with the System and the Ep!k devices
krissib33christine boakye

Notes and resources used via Dropbox Paper

https://paper.dropbox.com/doc/NASA-Space-Apps-Disa...

Platform

Udemy.com

Beacon and RFID Course

Radius Network

beacondo.com

Node JS

https://www.radiusnetworks.com/

Angular JS

Mongo DB

Heroku

krissib33christine boakye

10am - 11am - Team formation

11am - 12:30pm - Brainstorm, design thinking workshop (challenge -> solution -> product)

1:30pm - 7:30pm - Product dev, marketing/branding (logo mock), visual demo, storyboard, presentation/pitch deck, research, etc

8pm - Logo done, continue presentation, research, visual demo

Snippets:

Signal- You create a signal that you’re being affected, it notifies you of other’s experience (vibrate)

Crowdsources data(Data- Cloud) - UGC - local data

Hospitals get notified and then local camps pop-up

Transport communication

-----------------------------------------------

EPiK- emergency preparedness kit for me(I) #name

i = internet/tech & I(me)

-----------------------------------------------

EPiK #name

EMPOWERING EVERYDAY HEROES TO BE EPIK #NAME

RElay > REquest > REspond

-----------------------------------------------

EPiK- A geolocation technology powered by solar and kinetic energy, that allows you to incorporate to everyday items that you are comfortable with. It is triggered by 2-3 commands, which indicate(in an emergency or disaster setting) that you are okay or not okay. You also receive notifications from others to confirm there is a disaster situation and inform status of emergency services.

-----------------------------------------------

2 ways communication

3 comms notifications(Trigger)

  • green/okay/press 1x
  • yellow/i’m not okay/press 2x
  • red/emergency/press 3x

Wearable Tech In the Market:

  1. variety of accessories:
  1. personal emergency response service-https://www.buddi.co.uk/

https://www.tripwire.com/state-of-security/security-data-protection/hacker-chip-implanted-android/

-----------------------------------------------

Problem:

What actually happens in an emergency?

-Collapsed structure

Scenario:

Earthquake, 6 years old boy okay, dad’s missing, mum trapped in collapsed structure, she’s not okay. WHAT’S NEXT?

Solutions:

  • Response:
    • Individual: Boy trigger response
    • Collective: Bystander(s) trigger response
  • Trigger:
    • Everyone trigger to informControl Centre”
    • What it means to theControl Centre”:
      • After first 5, it will send a mass signal out
      • Then back to regular trigger(i.e. 1 click = ok, 2 clicks = not ok)
  • Emergency Services: Hospital, ambulance, police, fire department, first-aid, etc
  • Push notification

Requirement:

  • Simple features in a piece of tech
  • Access danger level
  • Integration element: App
  • Trigger/distress signal A→B
  • Responder signal B→A
charmainehCharmaine Ho
Team Stream Item
V
Vivan Thi Tang
NASA Logo

SpaceApps is a NASA incubator innovation program.