POTALTI | Let's go to the Beach!

Istanbul

Team Updates

mobileapp3
mobileapp3
M
Mehmet Ozan Ünal
mobileapp4
mobileapp4
M
Mehmet Ozan Ünal
mobileapp3
mobileapp3
M
Mehmet Ozan Ünal
mobileapp2
mobileapp2
M
Mehmet Ozan Ünal
mobileapp1
mobileapp1
M
Mehmet Ozan Ünal
wristband 3d
wristband 3d
M
Mehmet Ozan Ünal
gateway diagram
gateway diagram
M
Mehmet Ozan Ünal
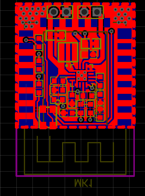
wristband pcb back
wristband pcb back
M
Mehmet Ozan Ünal
wristband pcb front
wristband pcb front
M
Mehmet Ozan Ünal
gateway
gateway
M
Mehmet Ozan Ünal
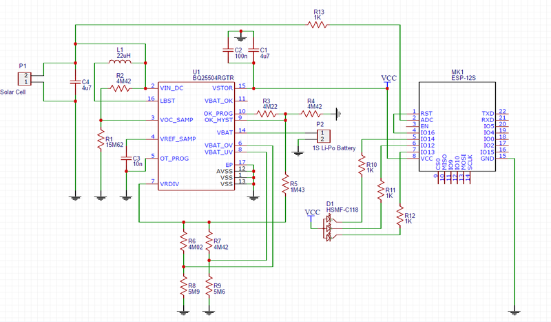
wristband schema2
wristband schema2
M
Mehmet Ozan Ünal
wristband schema
wristband schema
M
Mehmet Ozan Ünal
Team Stream Item
M
Mehmet Ozan Ünal

To view the presentation: https://prezi.com/view/ASvj6nXuaFzoGrtXmQRu/

To view the full source code: https://github.com/mozanunal/IOB

To view the photos and all other documents (PCBs, CAD files): https://drive.google.com/open?id=0B_jux89UTYUUc0Y2...

E
Emir Can Yaman
NASA Logo

SpaceApps is a NASA incubator innovation program.